郑州疫情期间限号是怎么规定的
〖壹〗、郑州疫情期间限号规定需通过官方渠道实时查询,近来未提供固定限行规则 ,建议通过“郑州本地宝 ”微信公众号获取最新限行日历。具体查询方法如下:步骤一:打开微信并搜索公众号打开手机微信主页,点击右上角放大镜图标进入搜索界面,输入【郑州本地宝】 ,点击下方公众号进入主页 。

〖贰〗 、原通行时间为每天的22:00至次日6:00。临时调整后通行时间为每天的20:00至次日6:00,即货运车辆可提前两小时进入市区四环以内区域。其他禁限行措施:此次调整仅涉及通行时间,其他禁限行措施保持不变 。货运车辆驾驶员需严格遵守现有禁限行规定 ,避免违规行驶。

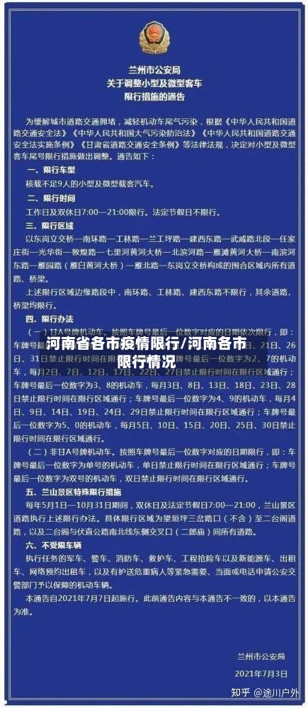
〖叁〗、规定如下:号牌最后一位阿拉伯数字为1和6的机动车周一限行、2和7的周二限行 、3和8的周三限行、4和9的周四限行、5和0的周五限行(因法定节假日放假调休而调整为上班的周周日,按对应调休的工作日限行)。汽车限号的意思是通过限制车牌号来限制车辆的出行 。

〖肆〗 、郑州疫情期间车辆限号最新规定是继续实行工作日三环以内每天限行两个尾号的政策。每天限行时间:7时至21时 限行区域:东三环(107辅道)、南三环、西三环 、北三环(均不含本路)以内所有道路。限行规定:工作日每天限行两个号 。
郑州疫情何时结束
〖壹〗、总结:根据当前信息,郑州此次疫情封城限行预计26天后风险完全解除 ,但需满足“6轮筛查+14天无新增”的条件。实际结束时间可能因疫情发展、防控措施调整或公众配合度等因素提前或延后,建议持续关注官方发布的疫情数据及防控政策更新。
〖贰〗、022年郑州本轮疫情预计将于1月20日左右得到控制,停时区间为1月16日至1月22日之间。 具体分析如下:疫情控制时间预测:南开大学统计与数据科学学院教授黄森忠团队依据EpiSIX传染病传播预测系统分析,郑州市本轮疫情预计于2022年1月20日左右得到控制 ,停时区间为1月16日至1月22日之间 。
〖叁〗 、天。通过查询郑州市人民政府官方网站信息显示,郑州市,简称“郑” ,河南省辖地级市、省会、特大城市,2020年1月25日,郑州市开始第一次封城 ,总共封了159天,2022年5月11日,于2020年5月11日零时起 ,郑州开始慢慢解封,公交 、地铁、出租车等恢复正常运营。
〖肆〗、官方回应核心内容:8月16日,郑州市二七区委区政府通过发布“家书 ”形式向辖区内隔离人员说明 ,当前解除隔离需以“保障绝对安全”为前提,根据防控工作实际进展,隔离措施需继续延长一段时间 。
〖伍〗 、近来无法准确预测郑州疫情具体何时结束,但疫情终会过去 ,需通过科学防控和全社会共同努力来推动这一进程。以下从疫情结束的不确定性、影响因素、个人应对建议三方面展开分析:疫情结束时间的不确定性疫情的发展受到多种因素的影响,包括病毒的变异 、防控措施的有效性、公众的配合程度等。
〖陆〗、解封时间预估结合疫情发展规律及防控经验,若后续新增病例持续下降 、社会面风险可控 ,解封时间可能推迟至12月底 。但具体时间需根据疫情动态变化和防控效果综合判断,存在不确定性。结论:当前郑州疫情总体可控,但11月彻底结束的可能性较低。公众需继续配合防控措施 ,做好个人防护,耐心等待官方进一步通知 。

郑州发布22号通告:下周一起,恢复机动车限行
〖壹〗、郑州市自2020年3月9日(周一)零时起恢复机动车限行措施,按车牌尾号工作日每天限行两个号 ,持疫情防控应急物资运输通行证的车辆除外。限行政策核心内容限行依据:恢复执行《郑州市人民政府关于实施机动车限行措施的通告》(郑政通〔2017〕42号)。
〖贰〗、郑州市自2025年11月10日起恢复执行机动车限行措施 。以下为具体内容:限行时间每周工作日的7时至21时,法定节假日调休上班的周周日按对应工作日限行。例如,若某周六因调休需上班 ,则按周五的限行规则执行。
〖叁〗、自2025年11月10日起,郑州市区工作日恢复实施机动车尾号限行管理措施,具体规定如下:限行规则:工作日每天限行两个号,包含临时号牌和外地号牌 ,若车辆尾数为字母,则以末位数字为准。具体安排为周一限行1和6;周二限行2和7;周三限行3和8;周四限行4和9;周五限行5和0 。
〖肆〗 、是的,郑州恢复机动车限行 ,每个工作日限行两个号。限行规则方面,在工作日实行限号,具体为 周一限行 1 和 周二限行 2 和 周三限行 3 和 周四限行 4 和 周五限行 5 和 0。这里包含临时号牌和外地号牌车辆 ,若尾号为字母则以末位数字为准 。
〖伍〗、是的,郑州自2025年11月10日起已恢复机动车限号措施。以下是具体规定:限行时间每周工作日的7时至21时。若因法定节假日放假调休导致周周日需上班,则按对应调休的工作日限行规则执行 。例如 ,若某周六因调休需上班,则该日限行规则与正常工作日相同。
〖陆〗、025年郑州市现已恢复机动车限号措施。具体规定如下:限行时间每周工作日的7时至21时,按机动车号牌(含临时号牌和外地号牌)最后一位阿拉伯数字(尾数为字母的 ,以末位数字为准),工作日每天限行两个号 。
郑州疫情限号吗
当前限行政策执行情况:自11月30日0时起郑州转入常态化疫情防控以来,对于全域内违反机动车尾号限行规定的交通违法行为,仍执行暂不处罚的临时措施。该临时措施于11月8日由郑州交警发布通知推出。后续政策变动说明:12月4日 ,郑州交警部门明确表示,若恢复限号措施将会提前对外公布 。
郑州疫情期间限号规定需通过官方渠道实时查询,近来未提供固定限行规则 ,建议通过“郑州本地宝”微信公众号获取最新限行日历。具体查询方法如下:步骤一:打开微信并搜索公众号打开手机微信主页,点击右上角放大镜图标进入搜索界面,输入【郑州本地宝】 ,点击下方公众号进入主页。
郑州疫情不限号。疫情防控期间,郑州市全域内对违反机动车尾号限行规定的交通违法行为暂不处罚 。从2022年12月7日起,郑州交警将逐步恢复常态化交通管理措施 ,让因疫情影响的交管业务在第一时间得到认真 、细致、贴心的办理,让交通秩序尽快恢复。
郑州限行变化5月6日周三,郑州限号3和8。
不限号 。根据新型冠状病毒感染的肺炎疫情防控工作需要 ,为保障当前广大市民复工复产的出行需求,经郑州市政府同意,在疫情防控期间,郑州市全域内对违反机动车尾号限行规定的交通违法行为暂不处罚 ,何时恢复常态化管理措施另行发布。
根据新型冠状病毒感染的肺炎疫情防控工作需要,经郑州市疫情防控领导小组研究决定,自2020年2月3日零时起 ,暂时解除郑州市因大气污染防治工作实施的机动车尾号限行措施,如有变化另行通告。车辆限号是说在某时间段、某个路段或者按照车牌号限制车辆通行的规定,这种规定与城市交通管理和空气质量把控等有关 。
郑州哪一年暂停限行的
〖壹〗 、郑州在2024年曾因市民反馈“为方便出行 ”而暂停限行 ,此外疫情期间也曾暂时取消限行措施。2024年暂停限行情况2024年,郑州基于市民反馈“为方便出行”这一需求,做出了暂停限行的决策。这一举措旨在更好地满足市民日常出行的实际需要 ,提升出行的便利性和灵活性 。
〖贰〗、023年10月23日起,廊坊市全域范围内解除机动车尾号限行措施;秦皇岛市人民政府也发布通告,从10月23日起暂停限号。这意味着河北省仅剩的两个限号城市此次全部“解限”。
〖叁〗、《郑州市人民政府关于实行机动车限行措施的通告》(郑政通〔2018〕42号)自2018年11月21日起暂停施行 ,2019年1月1日起恢复施行 。现将有关事项通告如下:限行区域东四环 、南四环、西四环、北四环(均不含本路 、区域内连霍高速不限行)以内区域的所有道路。
〖肆〗、月20日后情况自2022年12月20日起,郑州暂停机动车限行常态化管理措施,对郑州市区机动车违反尾号限行管理规定交通违法行为暂不处罚。不过,截至近来 ,对于何时恢复限行处罚措施并没有明确说明。
本文来自作者[南城]投稿,不代表善友号立场,如若转载,请注明出处:https://syjjh.com/gongyi/17409.html
评论列表(4条)
我是善友号的签约作者“南城”!
希望本篇文章《河南省各市疫情限行/河南各市限行情况》能对你有所帮助!
本站[善友号]内容主要涵盖:善友号,生活百科,小常识,生活小窍门,百科大全,经验网,游戏攻略,新游上市,游戏信息,端游技巧,角色特征,游戏资讯,游戏测试,页游H5,手游攻略,游戏测试,大学志愿,娱乐资讯,新闻八卦,科技生活,校园墙报
本文概览:郑州疫情期间限号是怎么规定的〖壹〗、郑州疫情期间限号规定需通过官方渠道实时查询,近来未提供固定限行规则,...