河南洛阳疫情风险等级
截止到2022年12月27日 ,河南洛阳疫情风险等级为低级 。根据河南疫情防控中心官方网站显示,河南洛阳疫情风险等级为低级,已恢复常态化管理。河南省 ,简称豫,中华人民共和国省级行政区。

低 。通过查询洛阳龙门疫情防控部门要求显示:截止2022年10月4日,该地区没有出现新增病例 ,属于低风险地区,所以该地区的风险等级是低。同时生活中一定要注意做好个人防护措施,少去人员密集的地方。

洛阳属于什么风险地区?根据近来最新数据显示 ,洛阳地区近来有两个中风险地区,其余地区则都是低风险 。处于中风险的地区是:正村镇正村社区、西沟村,请留意该地区相关防疫要求。什么是疫情的高中低风险地区?高风险地区:指的是累计新冠病例超过50例,且〖Fourteen〗 、天内有过聚集性疫情出现。

洛阳疫情防控中心电话
〖壹〗、洛阳疫情防控中心电话是0379-65500150 。自身防控要做到加强个人自我防护。加强疫情防控政策和疫情防控知识宣传 ,强化“每个人是自己健康第一责任人 ”的理念,引导群众养成戴口罩、勤洗手 、常通风、保持社交距离、不扎堆 、少聚集的良好卫生习惯和生活方式。倡导非必要不出行。
〖贰〗、洛阳防疫中心24小时电话是:0379-65500150 。因为国内疫情点多、面广 、频发,疫情防控面临复杂性、艰巨性、反复性的严峻形势 ,省内多地在中高风险地区所在城市返回人员中筛查发现阳性人员。所以洛阳市疾控中心提醒,严防输入性风险,需要广大市民和各单位密切配合 ,尤其来(返)洛人员必须落实好防控政策。
〖叁〗、如您有任何疫情防控方面的需求可拨打24小时询问服务电话12345,或拨打目的地疫情防控询问电话 。
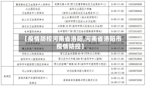
〖肆〗 、河南十八地疫情防控24小时询问电话如下:郑州市:0371-12320。开封市:0371-22917886。洛阳市:0379-65500150、0379- 65500150379-65500135 。平顶山市:0375-2663120375-2663122。安阳市: 0372-5950555。鹤壁市:0392-3361868 。新乡市:0373-3699500373-3696787。焦作市:0391-3569278。
〖伍〗、有中高风险地区所在县市区其他乡镇旅居史的来嵩人员,落实“14天居家隔离+5次核酸检测” 。有市域外旅居史的其他来嵩人员 ,抵达居住地后48小时内进行1次核酸检测,居家健康监测14天,解除居家健康监测时再进行1次核酸检测。
〖陆〗 、并进行核酸检测。入境地解除隔离后返洛 ,需接受社区“四包一”管控,并居家隔离“14+2 ”天,自费进行2次核酸检测,检测结果为阴性方可自行活动。
河南洛阳疫情严重吗
截止2022年12月20日 ,河南洛阳最严重 。根据河南省疫情防控官方网站查询了解到,截止2022年12月20日洛阳市确诊人员达到了83%,位居全国第12位 ,是河南省最严重地区。洛阳市,简称洛,别称洛邑、洛京 ,河南省地级市,中原城市群副中心城市,横跨黄河中下游南北两岸。
时间范围:2021年12月19日(含)以来有河南洛阳旅居史的人员 。关联风险:12月30日晚 ,河南洛阳新安县发现2例新冠肺炎阳性感染者,其中1例感染者于12月18日12:20从四川成都出发,12月19日8:55抵达洛阳汽车站 ,后续行程涉及新安县、正村镇西沟村等地。
不严重。通过查询洛阳政府公告了解到,截止至2022年11月30日洛阳的疫情不严重 。11月29日,洛阳新增确诊病例1例,无症状感染者6例。
根据河南省卫生健康委员会11月9日发布最新情况 ,11月8日0-24时,洛阳市新增本土无症状感染者2例,其中1例为隔离管控发现 、1例为社区筛查发现。11月8日0—24时 ,全省新增本土确诊病例159例(郑州市159例,其中95例为隔离管控发现、42例为重点人群筛查发现、13例为社区筛查发现 、9例为主动就诊发现) 。
洛龙区近来的防疫形势严重。按照近来国家最新的隔离政策,通过查询相关公开信息截止于(2022年11月14日)密接和次密接人员隔离政策 ,密接人员从末次感染开始7+3,但是很多人隔离了10天或者更长,在家居家隔离人员也突然延长到十天居家隔离执行 ,这样既给隔离人员生活造成不便,也导致医护人员和社会资源紧张。
洛阳防疫最新政策
〖壹〗、洛阳防疫最新政策如下:在主动排查来(返)洛人员及报备方面 。乡镇(街道)对辖区内人员进行常态化摸排,建立在外人员(含务工、就业 、就学等)信息档案并动态更新。村(社区)建立微信群 ,迅罩敬加强与在外人员的沟通联系,宣传防控政策、法律责任。
〖贰〗、疫情防控十条措施内容如下:第一:不麻痹,不大意。在疫情防控方面,一个小小的疏忽 ,就可能毁掉来之不易的抗疫成果 。坚持做好防护,才能阻断新冠病毒传播。第二:戴口罩,要坚持。前去公共场所、密闭空间 ,乘坐公共交通工具时务必正确佩戴口罩 。第三:打喷嚏,讲礼仪。
〖叁〗 、洛阳防疫中心询问电话24小时:0379-65500150。洛阳最新出入规定:境外来(返)洛人员应提前3天向目的地村(社区)和单位报备,由目的地县区从其入豫第一落脚点或郑州市集中隔离点 ,点对点闭环转运至本地 。
〖肆〗、从洛阳下高速,如果是在疫情防控期间,按照洛阳市防疫指挥部要求 ,从洛阳高速站口上下的乘客需要携带48小时内的核酸检测报告,行程码和健康码,如果从外省进入河南境内一律转码为黄码 ,进入河南境内的目的地后,进行核酸检测,按照要求进行转码申请为绿码。疫情期间高速相关政策严格落实“一断三不断”。
〖伍〗、根据2020年4月的防疫规定,广东东莞虎门回洛阳什么防疫政策如下:需离莞的 ,一律凭48小时内核酸检测阴性证明离莞,返莞后须立即向所在单位 、村(社区)报告,自觉配合落实相应的健康管理措施 。
洛阳发布疫情防控通知,当地采取了怎样的防控举措?
关于防控通告并且要加强个人防护 ,比较好不要进行外出,如果不是必要的话,也不能进行聚餐 ,发现自己出现呼吸道感染,或者是咳嗽等其他的现象一定要及时的去到医院就医,并且要向单位以及社区进行报告。从其他地方返回洛阳健康码 ,如果是红码或者是黄码,一定要跟社区的工作人员进行报备,也要居家隔离多次进行核酸检测。
坚持预防为主科学佩戴口罩 。在人员密集的封闭场所、与他人小于1米距离接触时佩戴口罩。就医人员 ,医疗机构工作人员以及在密闭公共场所工作的营业员、保安员 、保洁员、司乘人员、客运场站服务人员 、警察等工作时要佩戴口罩。减少人员聚集。注意保持1米以上的社交距离 。
洛阳市教育局因疫情防控和大雪天气,要求全市幼儿园和非寄宿制义务教育阶段学校学生暂停返校,实施“停课不停教、停课不停学”措施。通知发布背景与目的洛阳市教育局于1月4日晚发布紧急通知,主要基于两方面原因:疫情防控形势严峻:需减少人员聚集以降低传播风险。大雪天气影响:极端天气可能威胁师生出行安全 。
调整密接判定和管理措施发现阳性人员 ,立即启动流调管控,判定核心密接、一般密接,不再判定次密接。对核心密接实行“5天集中隔离+3天居家隔离 ”管理措施 ,在集中隔离的第5天各开展1次核酸检测;在居家隔离的第3天开展1次核酸检测。
河南省疫情防控中心电话
〖壹〗 、河南省疫情防控电话:0371-85961370 。
〖贰〗、拨打河南省24小时在线的疫情防控热线12320。向专业人员询问并报告疫情,或投诉疫情防控工作。联系当地派出所:拨打110或联系派出所工作人员 。提供疫情信息,他们会协助核实并提供必要的协助。110热线同样适用于举报发现的聚集性活动 ,以确保公共卫生安全。
〖叁〗、郑州市疫情指挥部24小时的电话:0371-12320 。河南十八地疫情防控24小时询问电话如下:郑州市:0371-12320。开封市:0371-22917886。洛阳市:0379-65500150、0379- 65500150379-65500135。平顶山市:0375-2663120375-2663122 。安阳市: 0372-5950555。鹤壁市:0392-3361868。
本文来自作者[南城]投稿,不代表善友号立场,如若转载,请注明出处:https://syjjh.com/gongyi/17586.html
评论列表(4条)
我是善友号的签约作者“南城”!
希望本篇文章《【疫情防控河南省洛阳,河南省洛阳市疫情防控】》能对你有所帮助!
本站[善友号]内容主要涵盖:善友号,生活百科,小常识,生活小窍门,百科大全,经验网,游戏攻略,新游上市,游戏信息,端游技巧,角色特征,游戏资讯,游戏测试,页游H5,手游攻略,游戏测试,大学志愿,娱乐资讯,新闻八卦,科技生活,校园墙报
本文概览:河南洛阳疫情风险等级截止到2022年12月27日,河南洛阳疫情风险等级为低级。根据河南疫情防控中心官方网站显示...