新密是低风险区域吗?
〖壹〗、是的 ,新密市近来均为低风险区。以下为详细说明:当前风险等级状态截至近来,新密市全域被划定为低风险区域,未出现中高风险地区 。这一结论基于官方公开信息,符合疫情防控的分级管理标准。风险等级动态调整机制疫情风险等级会根据当地疫情发展 、防控措施效果等因素实时调整。

〖贰〗、近来去新密行程码不会带星号。原因及行程码相关规则如下:新密所在区域风险等级影响:近来郑州全域为低风险地区 ,不存在中高风险地区 。行程卡中城市名称带星号,表示过去14天途经或到访的城市存在中风险或高风险地区,由于新密所在区域无中高风险地区 ,因此去新密行程码不会带星。
〖叁〗、新密低风险地区可以自由出行。通过查询相关信息显示,新密市为低风险地区,低风险地区可以自由出行 ,低风险区域人员离开所在的地区或城市,应持48小时核酸检测阴性证明 。新密市,河南省辖县级市 ,郑州市代管,位于中原腹地、嵩山东麓伏羲山脚下 、溱洧河畔,是华夏文明之源、山川密境之城。
〖肆〗、郑州市的新密市除了白寨镇三岔口村 、新密市白寨镇寨沟村、新密市白寨镇御景湾小区属于疫情中高峰区域 ,并实行封闭区内全体人员实行:封闭隔离、足不出户 、服务上门管理措施以外,新密市仍为低风险地区。

河南濮阳疫情属于什么风险区
〖壹〗、濮阳市近来属于低风险区 。风险等级动态调整:河南省的风险等级会根据疫情形势进行动态调整,濮阳市的风险等级也可能随之变化。因此,要获取濮阳市最新的风险等级信息 ,需关注官方发布的最新消息。获取最新信息途径:官方渠道:可以通过河南省卫生健康委员会、濮阳市卫生健康委员会等官方网站或官方公众号获取最新的疫情信息和风险等级调整情况 。
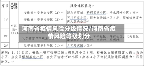
〖贰〗 、河南濮阳疫情属中高风险地区。省新冠肺炎疫情防控指挥部办公室下发文件,公布了全省县(市、区)疫情风险等级名单。
〖叁〗、河南濮阳属于低风险地区 。(一)接受核酸检测是所有公民应尽的义务,必须全员参与 、应检尽检。为减少等待时间 ,所在乡镇(街道)、村(社区)将分时段通知接受采样。
〖肆〗、低风险地区。疫情的高中低风险区域划分标准是依据一个街道或者是乡镇在14天内是否有新冠肺炎病例、有多少病例,进行划分高中低三个风险等级,而且具体的划分标准还需要依照新冠疫情转变实行适当调整 。无确诊的病例 ,或是持续14天都没有增加确诊新冠病例。
2022年河南哪些地方有疫情?
〖壹〗 、信阳市:9月-10月出现零星病例,潢川县、固始县等加强社会面管控,倡导非必要不离县。其他城市:洛阳、南阳 、周口、驻马店等地在2022年不同时间点均报告过本土病例 ,多与省外输入或聚集性活动相关,防控措施包括区域封控、全员核酸等 。
〖贰〗 、漯河市:2022年疫情期间有疫情发生,存在确诊或无症状感染情况 ,疫情防控工作持续推进。安阳市:作为河南省北部城市,2022年出现确诊病例或无症状感染者,当地迅速启动应急响应机制。焦作市:该市在2022年疫情期间有病例报告,涉及确诊或无症状感染 ,防控措施逐步落实 。
〖叁〗、022年3月,河南省内有疫情发生的城市包括郑州市、周口市 、焦作市、濮阳市、商丘永城 、开封市、信阳市、洛阳市。以下是这些地区的相关情况说明:郑州市作为河南省省会,郑州市疫情动态受广泛关注。可通过官方渠道获取确诊病例和无症状感染者数据详情、中高风险区名单 、封控区和封闭区名单等信息 。
〖肆〗、截至 2022 年 1 月 4 日 24 时河南省新型冠状病毒肺炎疫情最新情况如下:当日新增情况新增本土确诊病例 4 例 ,分布为郑州市 1 例,周口市 1 例,许昌市 2 例(为无症状感染者转确诊)。新增本土无症状感染者 18 例 ,其中郑州市 9 例,许昌市 8 例,周口市 1 例。无新增疑似病例 。
〖伍〗、022年郑州疫情期间 ,金水区封控区主要为南阳路街道西彩社区沙口路138号院(1月8日最新调整),管控区和防范区具体范围未在公开信息中明确提及,封控区地图可通过指定链接查看。
〖陆〗 、河南许昌疫情相关报道在疫情动态方面 ,有关于河南许昌疫情的具体报道。例如2026年2月2日河南新增本土确诊病例56例,许昌通报了新冠肺炎疫情防控工作情况。这显示出许昌在疫情防控工作中积极履行信息通报职责,让公众能够及时了解当地的疫情形势 。
河南省中高风险地区名单
根据最新信息,河南近来因空气污染启动橙色预警的中高风险地区主要集中在以下城市:郑州、洛阳、焦作 、济源、濮阳、周口。近期空气质量分阶段情况 11月4-5日:受东南风影响 ,污染逐渐积累,河南中北部及西部(如郑州 、焦作、洛阳等)可能出现中度污染。
截止到2022年4月29日河南省只有一个中风险地区是“漯河市郾城区”,其余地区为低风险地区 。中风险地区是指14天内有新增加新冠肺炎确诊病例 ,且累计新冠肺炎确诊病例不会超过50病例;合计确诊病例已超过50例,14天以内并无未发生。聚集性疫情。河南省,简称“豫 ” ,中华人民共和国省级行政区 。
河南省:一些地市在面对疫情输入或本土疫情时,也会有部分地区被列为中风险。比如安阳、许昌等地,在疫情传播链条涉及当地时 ,相关区域会根据疫情形势和防控要求,调整风险等级,采取如加强交通管制 、限制人员流动等措施 ,以控制疫情蔓延。
郑州市整体风险等级情况 中高风险区域分布:除高新区上述中风险小区外,郑州市其他区县(如二七区、中原区等)可能存在独立的中高风险区域,需以官方最新名单为准 。
截止2021年8月28日,中高风险地区名单(共15个) ,低风险地区可以正常去的。
4月10日河南省新增本土无症状感染者4例
〖壹〗、月10日0—24时,河南省新增本土无症状感染者4例,具体分布为郑州市2例、永城市1例 、安阳市1例 ,同时新增境外输入无症状感染者1例。新增本土无症状感染者情况郑州市:新增2例本土无症状感染者,具体活动轨迹及感染来源需等待官方进一步通报 。永城市:新增1例本土无症状感染者,需关注当地是否划定风险区域或启动应急响应。
〖贰〗、月30日0—24时 ,河南省疫情情况如下:新增本土确诊病例:4例,其中安阳市3例,郑州市1例。新增本土无症状感染者:5例 ,均在安阳市。新增本土疑似病例:无 。新增境外输入情况:新增境外输入无症状感染者3例,无新增境外输入性确诊病例和疑似病例。
〖叁〗、022年4月10日0时至24时,广州新增本土无症状感染者9例 ,具体信息如下:本土无症状感染者1:女性,27岁,中国籍,居住在白云区黄石街道江夏村富锦居 ,在发热门诊筛查中发现。本土无症状感染者2:男性,53岁,中国籍 ,居住在白云区大冈街,在管控区域排查中发现 。
〖肆〗 、月12日0—24时,31省份新增本土确诊病例1500例、本土无症状感染者26420例 ,主要与上海、吉林等地疫情有关。
〖伍〗 、月10日0-24时,深圳新增1例本土无症状感染者,1例境外输入确诊病例和12例境外输入无症状感染者。本土无症状感染者情况 病例详情:女 ,42岁,居住在罗湖区莲塘街道莲塘村四巷,在社区筛查中发现 。处置措施:已转送至深圳市第三人民医院应急院区隔离治疗 ,情况稳定。
〖陆〗、月6日0—24时,河南省新增本土确诊病例具体情况如下:新增本土确诊总数:全省新增本土确诊56例。各地区新增本土确诊分布郑州市:新增26例,其中15例为无症状感染者转确诊病例 。洛阳市:新增1例,且为无症状感染者转确诊病例。许昌市:新增28例 ,其中3例为无症状感染者转确诊病例。
郑州金水区是低风险区吗?
截至近来,郑州金水区是低风险区,且郑州市全市均为低风险区 ,暂未调整风险等级 。具体说明如下:金水区风险等级现状:根据现有信息,金水区近来均为低风险区。这意味着在金水区范围内,疫情传播风险相对较低 ,居民的生活和出行受到的限制较少。郑州市整体风险等级情况:郑州市暂未调整风险等级,全市都处于低风险状态。
低风险地区低风险地区入郑人员:需出示健康码绿码,无需隔离 ,省外需提供48小时内核酸检测阴性证明 。最新规定:自近期疫情发生以来的零时起,本地14天以内有外省旅居史的人员,返回郑州后 ,应提供48小时内核酸检测阴性证明,如不能提供则第一时间在郑检测,结果明确前居家等待。
截至2022年5月29日,郑州金水区属于低风险区域。截至2022年5月29日 ,郑州金水区均为低风险区 。郑州市暂未调整风险等级,全市均为低风险区。郑州市风险等级会随疫情最新形势不断调整,但截至当前全市均为低风险区。
本文来自作者[南城]投稿,不代表善友号立场,如若转载,请注明出处:https://syjjh.com/gongyi/20523.html
评论列表(4条)
我是善友号的签约作者“南城”!
希望本篇文章《河南省疫情风险分级情况/河南省疫情风险等级划分》能对你有所帮助!
本站[善友号]内容主要涵盖:善友号,生活百科,小常识,生活小窍门,百科大全,经验网,游戏攻略,新游上市,游戏信息,端游技巧,角色特征,游戏资讯,游戏测试,页游H5,手游攻略,游戏测试,大学志愿,娱乐资讯,新闻八卦,科技生活,校园墙报
本文概览:新密是低风险区域吗?〖壹〗、是的,新密市近来均为低风险区。以下为详细说明:当前风险等级状态截至近来...